联系我们
|
网站地图
欢迎光临港青旅(深圳)国际旅行社有限公司东环汇分公司官网!
全国咨询热线:
13714089897
网站首页
关于我们
企业文化
公司简介
旅游线路
旅游卡线路
品质旅游
香港旅游
港澳纯玩
旅游卡
旅游卡线路
港澳纯玩
香港纯玩
品质旅游
联系我们
旅游线路
旅游卡线路
品质旅游
香港旅游
港澳纯玩
联系我们
港青旅(深圳)国际旅行社有限公司东环汇分公司
全国免费服务热线:13714089897
手机:13714089897
邮箱:13714089897@qq.com
地址:深圳市福田区华强北路
联系人:梁经理
您的位置:
网站首页
>
旅游线路
>
旅游卡线路
>
重庆-四天三晚精品团
旅游卡线路
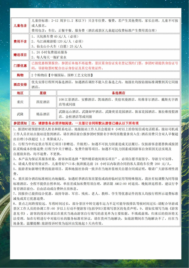
重庆-四天三晚精品团
¥
0元
在线报名
关键词:
上一篇:河南-4天3晚品质团
下一篇:贵州-非梵黔行5天4晚
在线客服
客服1
客服2
联系方式
热线电话
13714089897
上班时间
周一到周五
公司电话
13714089897
二维码
在
线
客
服
线路:
姓名:
电话:
出发地:
卡号:
备注: